Spring Web MVC

Spring Web MVC 是基于 Servlet 容器,使用 Spring 框架来开发 http web 服务。

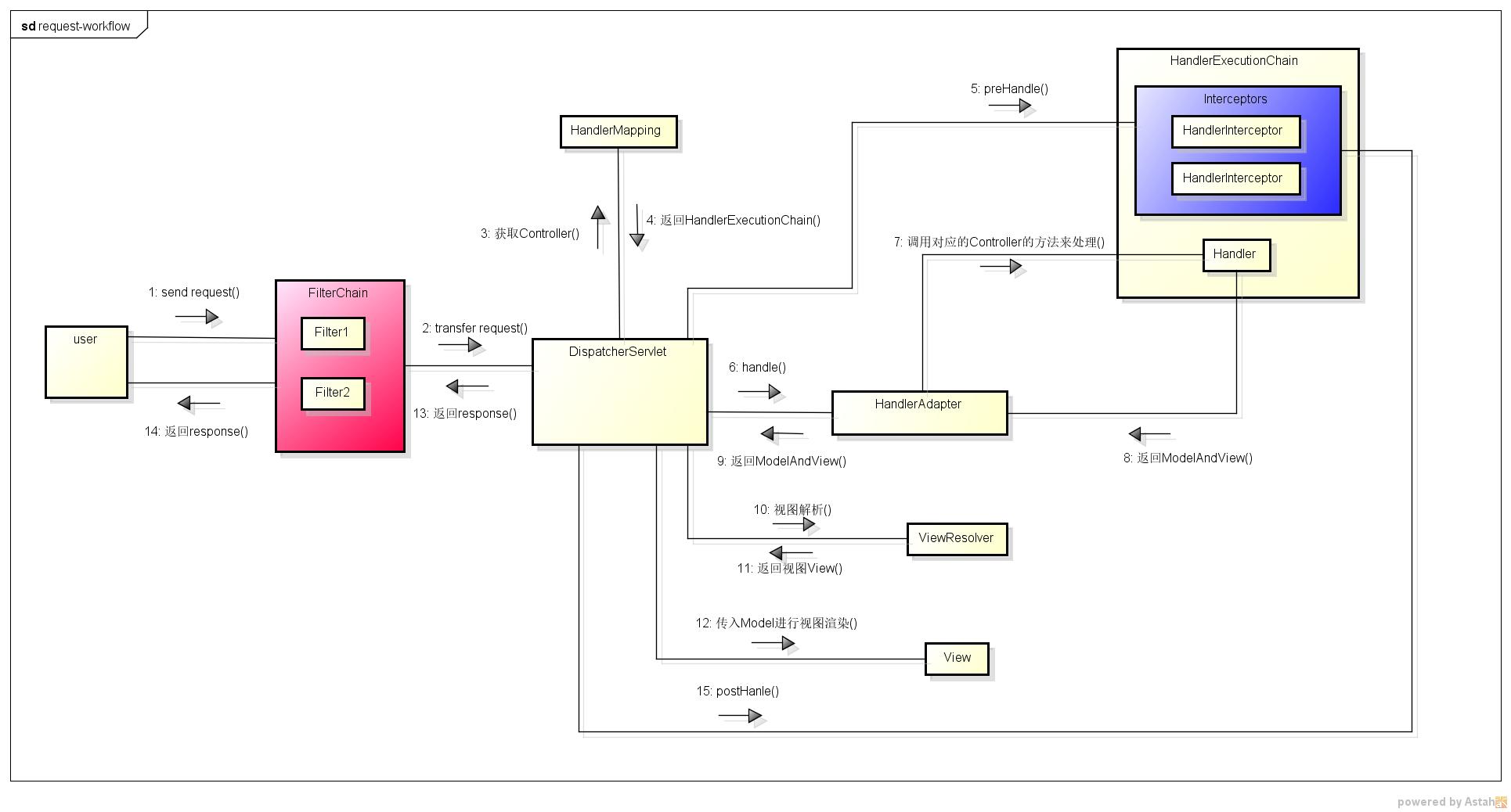
请求处理流

web 服务启动时的初始化顺序: ServletContext -> listener -> filter -> servlet spring bean 的初始化是在 listener 中声明的, 保证了可以在后续流程中使用.

配置管理

使用 Spring Environment 将服务的配置和部署环境解耦,通过 spring.profiles.active=<profile1,...> 激活的配置来加载相关的配置。

配置的数据源:

  • 命令行参数
  • 系统的环境变量
  • application 配置文件,支持 .properties.yml/.yaml 文件格式,推荐使用 yaml 格式
    • application 文件
    • application-<profile> 文件
  • @Configuration + @PropertySource 指定的自定义配置文件

配置的优先级从小到大:

  1. 命令行参数
  2. 系统环境变量
  3. Jar 包外部同级目录下的 application-<profile> 文件
  4. Jar 包外部同级目录下的 application 文件
  5. Jar 包内部application-<profile> 文件
  6. Jar 包内部application 文件

Filter

  • Servlet 规范规定的,只能用于 Web 服务中, 由 Servlet 容器提供支持
  • 作用于 Servlet 执行前后
1
2
3
4
5
6
7
8
9
10
11
12
13
14
15
16
17
18
19
20
21
22
23
@Order(1)
@WebFilter(filterName = "customized", urlPatterns = "/*")
public class CustomizedFilter implements Filter {
@Override
public void init(FilterConfig filterConfig) throws ServletException {
log.info("CustomizedFilter Init");
}

@Override
public void doFilter(ServletRequest servletRequest, ServletResponse servletResponse, FilterChain filterChain) throws IOException, ServletException {
log.info("CustomizedFilter doFilter before");

// 执行Servlet
filterChain.doFilter(servletRequest, servletResponse);

log.info("CustomizedFilter doFilter after");
}

@Override
public void destroy() {
log.info("CustomizedFilter destroy");
}
}

必须要对启动类添加注解ServletComponentScan才能让自定义的Filter其效果.

在filterChain.doFilter调用的前后来执行操作, 作用于Servlet之前的前后.

DispatcherServlet

为 Spring 框架定制的 Servlet, 用来对请求进行处理的入口。

  • 路由,获取请求处理链HandlerExecutionChain以及相应的HandlerAdapter
  • 通过HandlerAdapter对请求进行处理
  • 使用Interceptor对request/response进行拦截
  • 对异常进行处理

Spring MVC中的各种相关配置可参考WebMvcAutoConfigurationAdapter. 通过定义一个或者多个WebMvcConfigurer来扩展Spring MVC中的配置

路由

路由

通过对 handler 方法添加 @RequestMapping 注解来定义请求处理器的匹配要求, 生成对应的RequestMappingInfo和多个RequestCondition, 用于请求路由, 选择最匹配的 handler 方法来处理请求。

1
2
3
4
5
6
7
8
9
@RequestMapping(value = "/{ping}", method = RequestMethod.GET)
public String getPingPong( String ping) {
return ping;
}

@GetMapping(value = "/{ping}", params = "ex=1")
public String getPingPongEx( String ping) {
return ping + " Ex";
}

DispatcherServlet::getHandler用于获取请求处理链 HandlerExecutionChain, 通过比较 RequestMappingInfo 和 RequestCondition,查找最匹配的 Handler 方法。 定义的 RequestCondition 越多,则 Handler 的针对性越强;反之,则 Handler 越通用。

Interceptor 拦截器

Interceptor 用于对请求对 handler 方法进行拦截, 处理一些和请求没有依赖的业务,比如鉴权,日志等

  • 作用于 handler 方法,在其前后执行
  • 不能修改request
  • Spring 中优先使用 Interceptor, 而不是 filter
1
2
3
4
5
6
7
8
9
10
11
12
13
14
15
16
17
18
19
20
21
22
23
24
25
26
27
28
29
30
31
32
33
34
35
public class CustomizedInterceptor extends HandlerInterceptorAdapter {

@Override
public boolean preHandle(HttpServletRequest request, HttpServletResponse response, Object handler)
throws Exception {
log.info("CustomizedInterceptor prehandle");
return true;
}

@Override
public void postHandle(HttpServletRequest request, HttpServletResponse response, Object handler,
@Nullable ModelAndView modelAndView) throws Exception {
log.info("CustomizedInterceptor postHandle");
}

@Override
public void afterCompletion(HttpServletRequest request, HttpServletResponse response, Object handler,
@Nullable Exception ex) throws Exception {
log.info("CustomizedInterceptor afterCompletion");
}

}

// 添加interceptor
@Configuration
public class AppServiceConfig extends WebMvcConfigurationSupport {

@Autowired
private CustomizedInterceptor customizedInterceptor;

@Override
protected void addInterceptors(InterceptorRegistry registry) {
registry.addInterceptor(customizedInterceptor).addPathPatterns("/**");
}
}

请求处理

通过 HandlerAdapter 增强 handler 方法来对请求进行处理。

HandlerAdapter.handle主要做以下几件事:

  • HandlerMethodArgumentResolver对输入参数进行解析
  • 调用 handler 方法对请求进行处理
  • HandlerMethodReturnValueHandler对返回进行处理
  • ExceptionHandler异常统一处理

基于 String 输入的参数解析

主要是针对 path/query string/header 中的参数进行解析。

基于 String 输入的参数解析

通过定义 Converters 中的 bean,就可以在启动时 通过 WebMvcAutoConfigurationAdapter#addFormatters 添加进来, 用于 AbstractNamedValueMethodArgumentResolver 的输入类型转换。

1
2
3
4
5
6
7
8
9
10
11
12
13
14
15
16
17
18
19
20
21
22
23
24
25
26
27
28
29
30
31
32
33
34
35
36
37
38
39
40
41
// Money.java
@Getter
@Setter
public class Money {
private String currency = "CNY";
private String value;

@Override
public String toString() {
return currency + " " + value;
}
}

// MoneyFormatter.java
@Component
public class MoneyFormatter implements Formatter<Money> {
@Override
public Money parse(String text, Locale locale) throws ParseException {
String[] input = text.split(" ");
Money money = new Money();
if (input.length == 1) {
money.setValue(input[0]);
} else {
money.setCurrency(input[0]);
money.setValue(input[1]);
}
return money;
}

@Override
public String print(Money object, Locale locale) {
return object.getCurrency()
+ " " + object.getValue();
}
}

// IndexController.java
@GetMapping(value = "/price")
public Money price( Money money) {
return money;
}

针对 Body 的输入和输出处理

body 参数解析

通过 HttpMessageConverter 对 body 进行序列化和反序列化, 其中最常用的就是 json 的处理模块MappingJackson2HttpMessageConverter.

通过定义 HttpMessageConverters 的bean,将自定义的 HttpMessageConverter 添加进来, 通过 WebMvcAutoConfigurationAdapter#configureMessageConverters 进行注册

1
2
3
4
5
6
7
8
9
10
// StringConverter.java
public StringConverter implements HttpMessageConverter<String> {
...
}

// ConverterConfig.java
@Bean
public HttpMessageConverters converters() {
return new HttpMessageConverters(new StringConverter());
}

JacksonJson序列化的支持

Spring MVC中提供了MappingJackson2HttpMessageConverter对json对象进行序列化处理。 通过JsonComponnet相关的bean来注册JSON序列化组件

  • JsonSerializer
  • JsonDeserializer
1
2
3
4
5
6
7
8
9
10
11
12
@JsonComponent
public class MoneyJson extends StdSerializer<Money> {

protected MoneyJson() {
super(Money.class);
}

@Override
public void serialize(Money money, JsonGenerator jsonGenerator, SerializerProvider serializerProvider) throws IOException {
jsonGenerator.writeString(money.toString());
}
}

参数校验

TODO

Exception处理

通过定义注解 @ExceptionHandler 对请求 Handler 方法抛出的异常进行处理。

处理的优先级从小到大:

  1. Controller 层异常处理
  2. (required) ControllerAdvice 全局异常处理

统一 Response

统一 Response 的目的是让对接的客户端能够以统一的方式来判断响应的结果,尤其是针对错误返回的场景。 判断响应结果的依据:

  • http status code
  • 业务相关的错误码

常见的统一 Response 结构:

1
2
3
4
5
6
7
8
9
10
11
12
13
// 错误响应
{
"code": 1000,
"message": "error message",
"data": null
}

// 正确响应
{
"code": 0,
"message": null,
"data": {}
}

Spring MVC 中通过 ResponseBodyAdvice 对返回结果进行统一处理, 它会在 handler 方法的返回值写入 response 前被调用; 如果正常响应不需要统一结构的响应,那么只需要在异常处理场景中返回错误响应结构即可。

测试

TODO

异步任务处理

  • 应用内异步执行
    • @Async + 线程池
    • @Async + Application Event
  • 基于 MQ 分布式异步执行

@Async + 线程池

1
2
3
4
5
6
7
8
9
10
11
12
13
14
15
@Confiuguration
@EnableAsync
public class AsyncConfig {
// @Async 的自定义线程池
@Bean(name = "asyncEventTaskExecutor")
public TaskExecutor asyncEventTaskExecutor() {
return new ThreadPoolTaskExecutor(...);
}

// 传统线程池
@Bean
public Executor taskExecutor() {
return new ThreadPoolExecutor(...);
}
}

@Async + Application Event

Application Event 采用发布/订阅模式,基于事件驱动的方式处理本地的异步任务,用于服务内解耦,服务重启后事件丢失

  • 通过 ApplicationEventPublisher.publishEvent 来发布事件
  • 通过 @EventListener 来监听事件

如果没有开启 @EnableAsync,则默认为同步处理;只有开启后才会使用相关联的线程池进行异步处理。

1
2
3
4
5
6
7
8
9
10
11
12
13
14
15
16
17
18
19
20
21
22
// 异步执行配置
@Confiuguration
@EnableAsync
public class AsyncConfig {
// 自定义线程池
@Bean(name = "asyncEventTaskExecutor")
public TaskExecutor asyncEventTaskExecutor() {
return new ThreadPoolTaskExecutor(...);
}
}

public class CustomEvent {...}

@Component
public class AsyncCustomEventListener {

@EventListener
@Async("asyncEventTaskExecutor") // 需要开启 @EnableAsync
public void handleAsync(CustomEvent event) {
// 异步处理,不阻塞主流程
}
}

基于 MQ

适用场景:跨服务异步、削峰填谷、保证最终一致性

RPC 调用

  • RestTemplate
  • (推荐) Feign

TODO

Reference